来源:现代咨询
作者:褚胜 王蓬
新冠肺炎疫情爆发后,全球产业链供应链循环受阻,为重构产业链,推动制造业回流本国,西方发达国家借机推进产业链供应链“去中国化”,对我国产业链供应链安全带来直接挑战。在此国际背景下,我国大力推行供应链金融,希望通过金融手段实现“稳链、固链、强链”,构建供应链中核心企业与上下游企业一体化的金融供给体系,畅通中小企业融资渠道,提高产业链供应链的运行效率,带动实体经济发展。
本文从城投企业业务转型的角度,探析布局供应链金融业务的必要性和可行性,通过较为具体的案例分析,总结城投企业开展供应链金融应用的要点和实施路径。 一、供应链金融介绍
(一)定义
2020年9月中国人民银行等八部委联合出台了《关于规范发展供应链金融 支持供应链产业链稳定循环和优化升级的意见》(银发〔2020〕226号),明确提出:供应链金融是指从供应链产业链整体出发,运用金融科技手段,整合物流、资金流、信息流等信息,在真实交易背景下,构建供应链中占主导地位的核心企业与上下游企业一体化的金融供给体系和风险评估体系,提供系统性的金融解决方案,以快速响应产业链上企业的结算、融资、财务管理等综合需求,降低企业成本,提升产业链各方价值。
(二)我国供应链金融的发展历程
1.银行主导的线下发展阶段
21世纪初,受限于互联网在我国发展条件还不成熟,供应链金融业务主要集中于线下,金融机构依赖核心企业的信用支撑,完成对整个供应链内部企业的融资授信支持。2005年,深圳发展银行(现平安银行)开发“1+N”供应链金融模式,即一个核心企业+若干上下游企业,正式拉开金融机构线下开展供应链金融业务的序幕。在这个时期,业务推进主体是银行,商业信息不对称制约了这个时期供应链金融的发展。
2.核心企业引领的线上阶段
随着互联网技术的快速发展,供应链中各个环节的商业信息得以打通,线上的供应链金融模式开始落地。这种发展模式以银企直联为核心,银行依托核心企业的信用对上下游企业授信,同时达到批量获客目的。在这个时期,业务推进主体由银行转变为供应链中的核心企业。由于融资数据全面线上化,此阶段融资效率有所提升,但在没有实时交易数据支撑的情况下,金融机构无法对共享的信息完全信任,企业融资需求仍难以满足。
3.专业化供应链金融服务平台阶段
依托互联网数字技术,打破单个供应链的限制,融合多平台数据,以三流合一平台为核心,整合商流、物流、资金流成为三流合一的信息平台。通过搭建供应链金融服务平台,提供多元化的金融服务。在这个时期,供应链金融的形式逐渐脱离以核心企业为主导的模式,转向以专业化的平台为中心的新型供应链金融。通过数字化强化对供应链参与主体的信用刻画和评级,解决交易信用问题,通过融资数据的标准化、智能化,便于企业快速获得融资。
(三)供应链金融的三种模式
供应链金融的实质是帮助企业盘活流动资产,即应收账款、预付款项和存货。相应的,供应链金融有三种开展模式:
1.应收账款融资
主要应用于核心企业的上游融资,根据销售行为是否完成,具体又分为订单融资和应收账款质押融资或保理。
如果销售尚未完成,为了完成订单生产,上游企业以未来应收账款质押作为担保方式,则为订单融资,实质是信用融资; 如果销售以赊销形式完成,为了提前回笼资金,上游企业以对核心企业的应收款项质押作为担保方式向金融机构融资,则为应收账款质押融资; 保理是以上游企业转让其应收账款为前提,集应收账款催收、管理、坏账担保及融资于一体的综合性金融业务。
2.预付款项融资
主要应用于核心企业的下游融资,即下游企业向金融机构申请融资,用于向核心企业支付预付款。
根据物流监管职责承担主体的不同,分为两种业务模式: 一是未来货权融资,金融机构(银行)承担物流监管职责,即核心企业(供货方)发货给银行指定的仓储监管企业(物流监管主体),然后仓储监管企业按照银行指令逐步放货给借款的下游企业; 二是保兑仓模式,核心企业(供货方)承担物流监管职责,即核心企业不再发货给银行指定的物流监管第三方,按照银行指令直接逐步放货给借款的下游企业。
3.存货类融资
主要分为现货质押融资和仓单质押融资两大类。
现货质押融资是传统的存货类融资开展模式,根据抵质押物(存货)在抵质押期间是否允许流动,又分为静态质押融资和动态质押融资。 仓单质押融资是新型的存货类融资服务业务,存货权利人以仓单出质,通过背书,将仓单交付质权人,根据仓单不同的签发主体,又分为普通仓单质押融资和标准仓单质押融资,其中普通仓单是由商业银行认可的有资质的第三方物流方开具,标准仓单是由期货交易所统一制定。 二、城投公司布局供应链金融业务的机会分析
(一)供应链金融发展的上位规划
1.国家大力支持供应链金融发展
为加快实体经济的金融供给,扭转中小企业融资困境,国家高度重视供应链金融工作,近两年来围绕供应链金融发展问题制定出台了一系列政策措施。2020年9月,人行、银保监会等八部委发布的《关于规范发展供应链金融支持供应链产业链稳定循环和优化升级的意见》,是我国出台的首份供应链金融指导性文件。2021年3月,在2021年的政府报告中,首次单独提及“创新供应链金融服务模式”,标志着供应链金融已上升为国家战略。
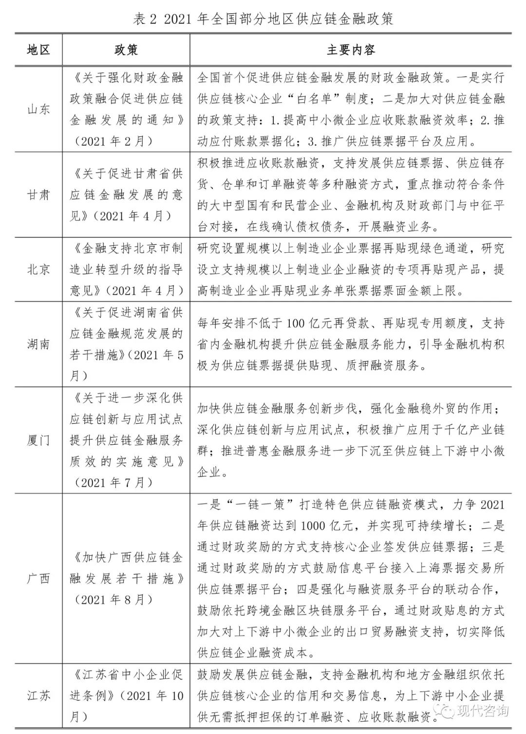
以下是各部委、机关近期制定的供应链金融相关政策:

2.地方政府快速响应并出台相关支持政策
地方层面上,地方政府根据国家相关部委出台的政策指导精神,因地制宜,陆续推动并出台供应链金融政策。

(二)城投公司布局供应链金融业务的可行性
1.利用城投公司主营业务开展供应链金融具有天然优势
城投公司作为地方城镇化发展的重要平台,其城市基础设施建设具有建筑业和制造业等传统行业的行业属性,而建筑业和制造业普遍具备产业链条长、参与方众多、行业集中度低、资金需求旺盛等开展供应链金融的天然属性。城镇化建设所产生的大量应付账款适合嵌入供应链金融的保理业务形态,即以城投公司为核心企业,通过应付账款转让融资,为其上游企业提供资金融通,同时缓解城投公司的资金压力。
2.拓宽融资渠道,优化负债结构
供应链金融可以增加企业的融资渠道,帮助城投公司调整负债结构。供应链金融将城投公司、金融机构、上下游供应商链接在一起,通过应收账款质押、保理、ABS等供应链金融产品拓宽融资渠道,为城市建设和业务开展提供了新的融资渠道和发展方向。通过开展供应链金融,城投公司可以把对客户的应收账款通过自营或专业的供应链金融公司,转让给第三方的金融机构,实现资金回笼,通过应收账款卖断出表,达到既实现融资又不增加负债的效果,减少自身风险和管理成本。
3.提高资金使用效率,做大金融业务营收
城投公司作为核心企业开展供应链金融,可以将企业备用资金的一部分用于对供应商应付账款的融资,不仅盘活了资金使用效率,还可以直接获得利息收入,服务费收入,如果自营的供应链金融平台与金融机构合作,还可以利用金融机构端的资金赚取息差和手续费。由于供应链金融是基于真实贸易背景而非上下游企业的自身信用,上述资金的使用相较于传统借贷,风险低、期限短、时间固定,真正做到风险可控的前提下,提高资金运作效率、壮大业务规模、提升盈利水平,有助于城投公司市场化业务转型,为将来资本化运作奠定了坚实的基础。
4.扶持中小企业,助力地方经济增长
我国中小企业在城方经济发展中发挥着重要作用,中小企业创造了我国70%的GDP,提供了80%的就业岗位。供应链金融除满足城投公司自身的融资和业务发展需求外,通过释放核心企业信用,为产业链上的中小企业提供资金融通服务,解决中小企业融资难、融资贵的问题,促进地方经济发展,实现国企担当。
三、城投公司布局供应链金融业务的条件与建议
(一)推动供应链金融业务开展的基础条件
1.获取运营牌照,合规开展供应链金融业务
供应链金融业务开展需要成立专门的金融公司,如商业保理公司、小贷公司和典当行等,而这些金融公司的设立都需要申请不同的金融牌照,城投公司可以通过股权控制或直接申请运营商业保理牌照及融资租赁牌照的方式开展业务。
2.推进信息化平台建设,高效开展供应链金融业务
供应链上下游企业以及第三方金融机构、物流企业之间的信息传递,业务流程完成与监控都需要信息技术平台的支持,以便对业务开展的全过程实行全面把控,提高效率,信息化建设是推动供应链发展的发经之路,而线上系统的建设可以供助金融科技的力量,如寻求成熟的金融科技公司合作。
3.加强“四流”管控,安全开展供应链金融业务
“四流”指的是供应链中的商流、信息流、物流以及资金流,“四流”控制是供应链金融风险控制的基础逻辑。为了及时有效地掌握企业的实际生产经营情况及业务交易情况,保障供应链金融业务安全开展,需要有效控制信息流通、商业流通和资金流通,加强事前业务真实性审查,事中确权环节监管,确保资金流通闭环管理,实现“四流合一”。
(二)城投公司开展供应链金融业务的建议
1.争取地方政府的大力支持
作为地方政府出资的国有企业,城投公司产生及发展始终与地方政府有着紧密的联系,离不开地方政府的大力支持。而供应链金融业务板块的开展需要有较强的资金运作实力、完善的系统支撑和风控能力,更离不开地方政府在行业引导、财税金融政策方面的扶持。
如山东省政府就通过名单制管理精准落实供应链金融业务开展方面的财政金融政策。2021年2月,山东省财政厅、省工信厅、中国人民银行济南分行联合发布《关于强化财政金融政策融合促进供应链金融发展的通知》(鲁财金〔2021〕9号),明确根据山东省产业规划,围绕制造业重点产业集群和产业链优选核心企业,建立核心企业“白名单”制度,并实行名单动态管理。人民银行济南分行指导金融机构对纳入名单的核心企业,实行供应链融资专项授信额度管理。精简上下游链条企业贷款审批环节,提高全流程处理效率。同时根据白名单内核心企业供应链金融业务开展情况,给予多个维度的财政专项资金支持。济宁城投控股集团作为山东省首批白名单内企业,积极响应,于2021年8月底与国内最大供应链金融平台公司中企云链联合设立合资公司——济宁城投云链供应链管理有限公司,在工商银行、建设银行等当地分支行的授信支持下,打造济宁市级供应链金融平台。
2.重视产融结合,为地方产业赋能
基建行业是城投公司的传统主业,但由于工程资金投入大,结算周期长等因素阻碍了城市基建产业链的融合发展。部分城投公司通过参股、混改等形式成立基建供应链公司,将供应链金融嵌入基建行业,通过核心企业的信用价值传递到上下游企业,解决产业链条上各个主体企业的融资问题,提升整个产业链的运作效率。
如2021年1月宣城市国有资本投资运营控股集团有限公司出资20万,以参股20%股权的形式与中企筑链科技有限公司合资成立全国首个基建供应链科技服务平台——宣城筑链城市科技有限公司。此平台以金融科技为支持,充分运用区块链、云计算、大数据等前沿科技,聚焦地方政府投融资平台的基建产业链整合,便于建筑施工企业及其上下游供应商获得低成本融资,有效促进当地产业发展和经济增长。
3.重视风险防控,实现供应链健康发展
在对供应链金融管理方面,依托数字技术和大数据,通过挖掘和分析供应链上下游企业交易数据,建立数据风控模型,实现风控效率的提升和综合成本的降低。
如青岛城投集团旗下青岛城乡建设小额贷款有限公司借助科技金融力量,于2019年10月在省内首个推出在线供应链金融平台——“诚e贷”,通过数据化风控模型,实现全流程在线,为核心企业上下游的小微企业提供信用贷款。仅在2020年累计放款1000余笔,贷款总额超过15亿元,不良贷款率维持在1%以下。










